新闻资讯
News Center
客户成果分享 | 用于高集成度和低损耗光子计算的非易失性可编程定向耦合器

发表文章:
Non-volatile programmable directional couplers for high-integration and low-loss photonic computing
原文链接:
https://doi.org/10.1364/PRJ.582627
设备型号:
金竟科技 Pharos 310电子束曝光机
人工智能的快速发展催生了对于高速、低成本光子计算技术的迫切需求,然而这些技术仍受到集成密度、光学损耗和计算精度的制约。在此,我们展示了一种基于低损耗Sb2Se3相变材料的非易失性可编程定向耦合器,其插入损耗仅为0.3dB。该器件在仅28微米的耦合长度内实现了197个不同的非易失性光学状态。这种高精度控制得益于一种利用双波段光纤阵列的新型编程方法。作为矩阵乘法单元,该器件助力光子神经网络在Fashion-MNIST数据集上取得了92.27%的准确率,为高密度、高精度且节能的光子计算铺平了道路。
引言
可编程光子集成电路(PIC)凭借高速片上光信号处理、大规模并行处理能力,成为突破传统冯・诺依曼架构的下一代核心硬件平台。但传统热光 / 载流子色散型移相器折射率调制能力弱(Δn<0.01),导致器件尺寸大、需持续供电维持状态,严重制约系统集成与能效。
相变材料(PCM)光子移相器具备纳秒级开关速度、高相位调控效率,其中 GST、GSST 等经典材料存在晶态光吸收大、损耗高的问题。相比之下,Sb₂Se₃在1550nm 通信波段兼具高折射率差(Δn=0.76)与超低消光系数(k≈10⁻⁵),光吸收损耗可忽略,且非易失特性无需静态功耗,是低损耗光子计算的理想材料。
可调定向耦合器(TDC)是光子集成电路核心器件,相比传统马赫 - 曾德尔干涉仪(MZI),具备尺寸更紧凑、灵敏度更高的优势。但现有定向耦合器可调态数有限,电调控存在热残留导致状态漂移、精度不足,空间光调控难以片上集成。因此,研发同时满足高集成度、低损耗、编程高精度的光子器件成为迫切需求。
本工作将Sb₂Se₃与硅基定向耦合器集成,制备出紧凑型非易失可编程定向耦合器(PDC),耦合长度仅28μm;通过双波段光纤阵列实现原位高精度编程,获得197种光学权重态;基于该器件构建的光子神经网络在Fashion-MNIST数据集上实现92.27%识别精度,验证了其在高密度光子神经形态计算中的应用潜力。
结果与讨论
1.紧凑型高带宽可编程定向耦合器(PDC)设计原理

图1. 基于低损耗PCM的紧凑型可编程定向耦合器设计。
Fig. 1. Design of a compact programmable directional coupler based on low-loss PCM.
2.低损耗相变材料单侧耦合波导高质量异质集成

图2. 基于Sb₂Se₃的可编程定向耦合器的实验实现。
Fig. 2. Experimental realization of a programmable directional coupler based on Sb₂Se₃.
3.基于双波段光纤阵列的PDC高精度光学编程

图3. 可编程定向耦合器的高精度集成编程解决方案。
Fig. 3. High-precision integrated programming solution for the programmable directional coupler.

图4. 可编程定向耦合器的高精度编程。
Fig. 4. High-precision programming of the programmable directional coupler.
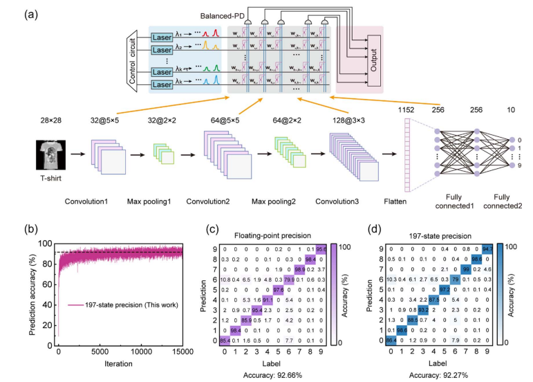
4.基于PDC的光子卷积神经网络

图5. 光子卷积神经网络架构与性能。
Fig. 5. Photonic convolutional neural network architecture and performance.
结论
本研究基于低损耗相变材料Sb₂Se₃,研制出高集成、高精度可编程定向耦合器。经耦合模理论与3D FDTD仿真优化,器件耦合长度仅28μm、相变材料长度16μm,超紧凑尺寸大幅提升芯片算力与集成密度,同时降低波长敏感性、拓宽工作带宽,适配密集波分复用与并行光子计算场景。Sb₂Se₃的低光损耗特性可降低计算光能耗,结合相变机制的非易失性,器件无需静态功耗即可维持编程状态,为高能效光子计算提供新路径。
该器件通过芯片集成式双波段光纤阵列实现原位调制,配合高精度光脉冲与位移平台协同控制,获得197种非易失光学权重态。将其作为197态光子矩阵乘法单元,构建的光子卷积神经网络在Fashion-MNIST数据集上实现92.27%的分类准确率。该紧凑型PDC架构可替代传统MZI结构,破解阵列集成瓶颈并降低传输损耗,还可应用于零静态功耗光开关、量子信息处理可编程单元等领域。本研究为高集成、高精度光子器件设计提供新思路,为大规模节能光子计算系统奠定基础。
方法
1.器件制备
(1)波导制备:采用SOI衬底,通过电子束光刻(EBL)、ICP反应离子刻蚀制备脊形波导与光栅耦合器;
(2)相变材料沉积:旋涂电子束胶后,采用金竟科技Pharos 310电子束曝光系统定义定向耦合器单侧相变材料图案;磁控溅射沉积30nmSb₂Se₃与10nm SiO₂保护层,丙酮剥离完成器件制备。

图:文中涉及金竟科技电子束曝光机的部分实验方法(节选)
2.测试平台
采用1545nm连续激光作为探测光,532nm声光调制激光作为泵浦光,通过二维光纤阵列耦合输入,低噪声光电探测器+数据采集卡实现光信号实时监测。
3.神经网络搭建
采用改进型深度CNN模型,针对Fashion-MNIST分类任务优化,通过随机梯度下降算法训练,L2正则化与数据增强防止过拟合。
参考文献:Y. Tian, H. Zhang, X. Li, G. Xiong, X. Hao, C. Liao, F. Li, H. Xu, B. Song, and Q. Li, "Non-volatile programmable directional couplers for high-integration and low-loss photonic computing," Photon. Res. 14, 1256-1266 (2026).
GOLDENSCOPE TECH GOLDENSCOPE TECH GOLDENSCOPE TECH GOLDENSCOPE TECH GOLDENSCOPE TECH GOLDENSCOPE TECH GOLDENSCOPE TECH GOLDENSCOPE TECH GOLDENSCOPE TECH GOLDENSCOPE TECH